信息资讯
行业主体
关于我们
登录
|
注册
信息资讯
行业主体
关于我们
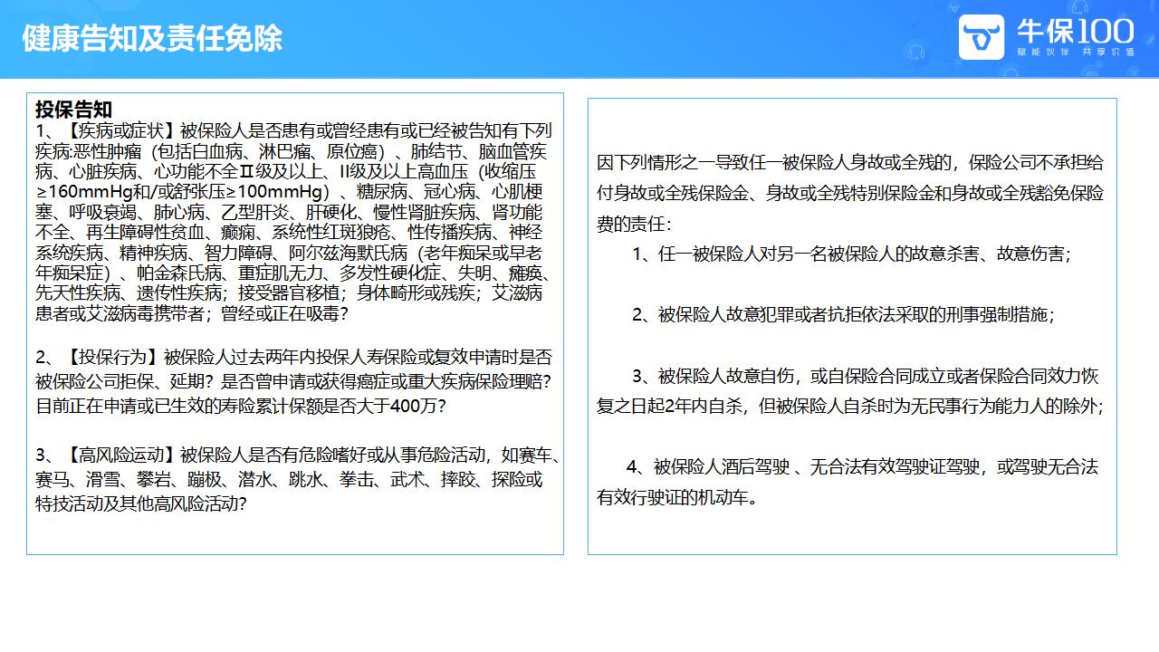
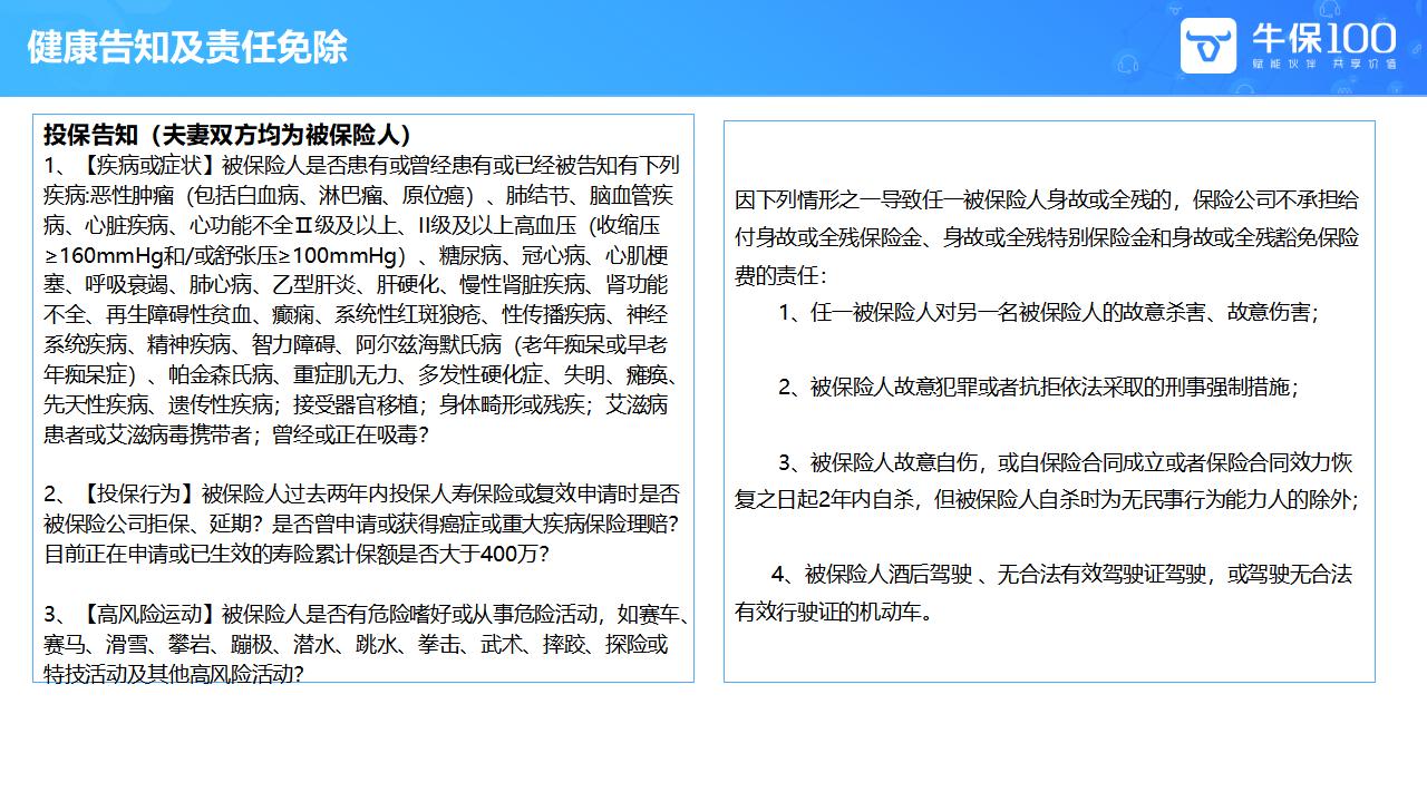
热销互联网定期寿险产品
时间:2025-08-22
作者:上海汇中保险经纪有限责任公司广东分公司
点赞(0)
收藏(0)
互联网保险活动
一件事一次办,看省时省心省力的国寿好服务
方舟奖双料得主揭晓,一起来看花落谁家?
2024上半年保险服务质量指数发布,中国人寿位居第一
普惠保险“小切口”托起村镇民生“大保障”
服务京津冀协同,国寿寿险助力经济强省美丽河北建设
失能老人照护难、失能家庭负担重……看济宁如何破解民生难题!
获奖!中国人寿寿险公司喜报频传